警惕!日息2%的海洋牧场理财,竟是惊天骗局?
朋友,最近你的朋友圈、微信群,是不是也被“海洋牧场理财”刷屏了?日息2%,年化收益超700%!躺着就能把钱赚?醒醒吧!这哪是什么理财,分明是披着华丽外衣的“庞氏骗局”,专坑你的血汗钱!
天上掉的不是馅饼,是裹着糖衣的砒霜!
这帮骗子,打着“发展海洋牧场”“振兴海洋经济”的旗号,用那高到离谱的日息2%当诱饵,专钓心里着急赚钱的鱼儿。刚开始,他们还真会给你点“甜头”,按时付点利息,让你觉得“靠谱”“有信用”。等你放松警惕,加大投入,甚至拉上亲朋好友一起“发财”时,好戏才真正开始——他们玩的,就是最老套的“拆东墙补西墙”!
说白了,就是用你投进去的钱,去填前面人的“收益窟窿”。这骗局就像个无底洞,全靠不断拉新人入坑来续命。一旦新钱进不来,或者骗子觉得“捞够了”,立马卷款跑路,留下你对着账户里消失的数字欲哭无泪。这不是空手套白狼是什么?
明知是坑,为何还有人往里跳?
是大家傻吗?当然不是!谁不知道年化700%收益太假?但骗子就抓住了两个致命弱点:
- “贪”字当头,心存侥幸:
“万一呢?”“我就投一点试试,赚了就跑!”“别人都拿到了利息,应该没事吧?”这种赌徒心理,让多少人一步步深陷,最终血本无归!
- 大环境焦虑,病急乱投医:
现在生意难做,钱难赚。很多中小商户、普通打工者,看着手里的钱贬值,心里急啊!苦于找不到靠谱的投资渠道,一看到“高收益”“新概念”,就像抓住了救命稻草,结果却跳进了火坑。
监管漏洞,骗子狂欢的温床!
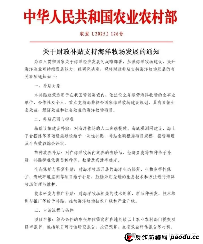
更让人愤怒的是,骗子如今胆大包天,竟敢伪造国家公文!那份在网上疯传的《关于财政补贴支持海洋牧场发展的通知》(农发[2025]126号),所谓的“红头文件”,彻头彻尾是假的!连这种明令禁止的造假手段都能大行其道,堂而皇之地传播,我们的网络监管到底在哪里?这形同虚设的监管,岂不是给骗子提供了最肥沃的犯罪土壤?

打击骗局,刻不容缓!
有关部门必须重拳出击,不能再让骗子逍遥法外!关键抓好三点:
- 建章立制:
赶紧出台专门法规,明确对这种新型网络金融诈骗的界定和严惩措施,让执法有据可依!
- 推广及人:
光有法规不够,得让老百姓都知道!铺天盖地宣传,用真实案例警醒大家,提升全民防骗“免疫力”。
- 遵纪守法:
对诈骗分子严惩不贷,形成强大震慑!同时,平台责任要压实,对虚假信息、诈骗广告必须及时清理、封堵。
别让“海洋牧场”沦为“骗子牧场”!
发展海洋经济,建设真正的海洋牧场,本是利国利民的好事。如今却被不法分子利用,成了敛财的幌子。这不仅是在线上疯狂收割投资者的血汗钱,更是对线下辛勤劳作的渔民、养殖户的二次伤害!当偷窃诈骗的非法暴利,轻松碾压了合法经营的微薄利润,谁还愿意脚踏实地?长此以往,必然是“牧羊樵苏之祸”——看似小事,实则动摇根基,后果不堪设想!
守住钱袋子,记住这三条!
- 收益率超过8%,就要打一百个问号!
年化700%?做梦去吧!巴菲特都不敢这么吹。
- “红头文件”先查官网!
任何所谓政府文件,务必去对应部委、地方政府官网核实。骗子伪造的,一查就露馅!
- “试试看”心态最危险!
骗局往往始于“小投入”。你贪他的利息,他要你的本金!
转发提醒!别让身边人成为下一个受害者!你的一次分享,可能就挽救了一个家庭的血汗钱!
以下内容为赞助商提供

网赚项目交流+骗局曝光群
扫码进群,获取今日项目最新消息


文章评论
警惕!日息2%的海洋牧场理财,竟是惊天骗局?...
朋友,最近你的朋友圈、微信群,是不是也被“海洋牧场理财”刷屏了?日息2%,年化收益超700%!躺着就能把钱赚?醒醒吧!这哪是什么理财,分明是披着华丽外衣的“庞氏骗局”,专坑你的血汗...
警惕!日息2%的海洋牧场理财,竟是惊天骗局?...